2021-07-06 廣州接點
粵府〔2021〕45號
各地級以上市人民政府,省政府各部門、各直屬機構:
現將《廣東省制造業數字化轉型實施方案(2021—2025年)》和《廣東省制造業數字化轉型若干政策措施》印發給你們,請認真組織實施。實施過程中遇到的問題,請徑向省工業和信息化廳反映。
廣東省人民政府
2021年6月30日

廣東省制造業數字化轉型實施方案
(2021—2025年)
為貫徹落實黨中央、國務院和省委、省政府關于加快數字化發展的戰略部署,全面推進制造業數字化轉型,促進全省戰略性支柱產業集群和戰略性新興產業集群高質量發展,制定本實施方案。
一、總體要求
(一)指導思想。
以習近平新時代中國特色社會主義思想為指導,全面貫徹黨的十九大和十九屆二中、三中、四中、五中全會精神,立足新發展階段、貫徹新發展理念、構建新發展格局,堅持制造業立省不動搖,聚焦戰略性支柱產業集群和戰略性新興產業集群,以深化新一代信息技術與制造業融合發展為主線,以工業互聯網創新應用為著力點,深入推進制造業數字化轉型和高質量發展,為加快建設制造強省、網絡強省和數字經濟強省、打造新發展格局戰略支點提供有力支撐。
(二)發展目標。
到2023年,戰略性支柱產業集群和戰略性新興產業集群加快數字化轉型,全省制造業數字化、網絡化、智能化水平明顯提升,新模式、新業態廣泛推廣,產業綜合實力顯著增強。
——數字化轉型成效進一步凸顯。推動超過3萬家規模以上工業企業運用新一代信息技術實施數字化轉型,帶動80萬家企業上云用云降本提質增效,培育一批制造業數字化轉型標桿企業。
——基礎設施體系進一步完善。基本建成覆蓋重點行業的工業互聯網網絡基礎設施,5G在工業領域深化應用,建成50個以上工業互聯網標識解析二級節點,初步構建健康有序的標識解析體系。
——技術創新能力進一步增強。突破一批工業互聯網網絡、平臺、安全領域關鍵技術,工業芯片、工業軟件、工業控制系統等供給能力顯著增強。
——產業生態體系進一步健全。引進培育500家左右制造業數字化轉型服務商,打造5家左右國家級跨行業、跨領域工業互聯網平臺,20家左右特色專業型工業互聯網平臺;建立較完善的工業互聯網安全保障體系。
到2025年,戰略性支柱產業集群和戰略性新興產業集群數字化水平顯著提升,廣東省工業互聯網國家示范區引領作用顯著,推動超過5萬家規模以上工業企業運用新一代信息技術實施數字化轉型,帶動100萬家企業上云用云降本提質增效,以數字化引領制造業質量變革、效率變革、動力變革,形成大中小企業融通發展的產業生態。
二、推進思路
聚焦新一代電子信息、綠色石化、智能家電、汽車、先進材料、現代輕工紡織、軟件與信息服務、超高清視頻顯示、生物醫藥與健康、現代農業與食品等10個戰略性支柱產業集群,以及半導體與集成電路、高端裝備制造、智能機器人、區塊鏈與量子信息、前沿新材料、新能源、激光與增材制造、數字創意、安全應急與環保、精密儀器設備等10個戰略性新興產業集群,以行業龍頭骨干企業、中小型制造企業、產業園和產業集聚區、產業鏈供應鏈的數字化轉型為切入點,夯實工業軟件、智能硬件及裝備、平臺、網絡、安全等基礎支撐,以應用拉動相關產業發展,培育壯大新模式新業態。
——梳理任務清單。各地結合戰略性產業集群發展實際,優先選擇數字化基礎好、轉型需求迫切、示范帶動作用顯著的制造業企業、產業園和產業集聚區等,梳理數字化轉型需求,制定轉型任務清單。
——促進供需對接。對照任務清單,依托省制造業數字化轉型產業生態供給資源池,省及各地組織、引導工業互聯網平臺、制造業數字化轉型服務商和專家智庫,與制造業企業精準對接,為數字化轉型提供支撐。
——繪制轉型路線圖。按照行業龍頭骨干企業“一企一策”、中小型制造企業“一行一策”、產業園和產業集聚區“一園一策”、產業鏈供應鏈“一鏈一策”的轉型路徑,省及各地指導和推動制造業企業、產業園和產業集聚區等制定數字化轉型路線圖,明確轉型目標及推進步驟。
——組織落地實施。省及各地進一步加大政策支持力度和組織實施力度,形成推進合力,重點突破、以點帶面,推動數字化轉型任務清單加快落地實施。
——開展應用推廣。省及各地結合戰略性產業集群發展實際,對標國際國內先進水平,分行業、分區域、分類別重點打造一批制造業數字化轉型標桿示范,總結典型經驗和發展成效,逐步向全行業、全領域推廣。
三、數字化轉型及賦能重點方向
(一)戰略性支柱產業集群。
1.新一代電子信息產業集群。率先在新一代電子信息行業開展新型工業軟件研發與應用示范,推動產業鏈供應鏈自主可控。圍繞廣州、深圳、河源、惠州、東莞等終端產業基地,支持行業龍頭骨干企業針對研發設計、生產管理、質量檢測、供應鏈管理等環節實施數字化轉型,加快系統集成互通和數據分析應用;圍繞深圳、汕頭、梅州、肇慶、潮州等電子元器件產業基地,支持企業針對研發設計、質量檢測等環節實施數字化升級,提升與終端廠商的協同研發和產品交付能力。
2.綠色石化產業集群。圍繞廣州、惠州、湛江、茂名、揭陽等煉化一體化基地,支持開展數字園區、數字工廠建設,完善數字化基礎設施,提升關鍵設備、關鍵流程數據采集和應用分析能力,實現數字化監控、設備動態預警和預測性維護;加快推動危險工藝自動化、安全巡檢智能化,提升安全生產數字化管理水平。圍繞珠三角精細化工產業集聚區,加快企業資源配置、工藝優化和過程控制等環節的數字化、智能化。
3.智能家電產業集群。圍繞深圳、珠海、佛山、惠州等家電產業基地,支持行業龍頭骨干企業以個性化定制和供應鏈整合為切入點,加速向生產柔性化、經營管理平臺化、產品服務生態化轉型,推動企業內外部供應鏈協同優化,實現以用戶為中心的大規模個性化定制;圍繞佛山、中山、湛江等廚電、小家電產業基地,支持中小型制造企業開展自動化、數字化升級改造,建設一批數字工廠和數字車間,探索發展協同制造、共享制造、眾包眾創等新模式。
4.汽車產業集群。圍繞廣州、深圳、佛山、汕尾、中山、江門、肇慶等汽車產業基地,大力推動整車制造企業、上下游零部件配套企業和銷售服務企業,開展在線協同的研發設計,應用虛擬仿真和云協作平臺,優化汽車性能設計和生產工藝。鼓勵整車企業建設工業互聯網平臺,推動產供銷環節數據流通和集成應用,探索整車個性化定制及零部件規模化定制生產模式,構建圍繞人、車等要素的數據資產應用標準體系,全面拓展精準投保、預測性維護、智慧營銷、出行服務、車聯網服務等新興業務場景。
5.先進材料產業集群。圍繞水泥、陶瓷、玻璃等建筑材料,銅箔、稀土等金屬、非金屬材料,提升關鍵設備、關鍵流程數據采集和應用分析能力,實現數字化監控、設備動態預警和預測性維護;加快推動危險工藝自動化、安全巡檢智能化,切實提升安全生產數字化管理水平;推動供應鏈數字化協同,以需求為導向,靈活調配生產計劃,提高產能利用率;開展數字化工藝創新,推動隱形生產經驗數據化、軟件化,實現工藝由黑箱式向透明式轉變。
6.現代輕工紡織產業集群。圍繞紡織服裝、家具、塑料制品、皮革、造紙、日化等消費品行業,面向新需求發展新產品、新技術、新模式。重點面向產業園和產業集聚區,加快推動機加工、注塑、裝配、包裝等環節設備上云和人機協同。支持行業龍頭骨干企業打造數據驅動、敏捷高效的經營管理體系,打造模塊化組合、大規模混線生產等柔性生產體系。促進消費互聯網與工業互聯網打通,開展動態市場響應、資源配置優化、智能戰略決策等新模式應用探索。
7.軟件與信息服務產業集群。加快推動軟件與信息服務產業集群賦能制造業數字化轉型,強化廣州、深圳等中國軟件名城的產業集聚效應和輻射帶動作用,加強與港澳交流合作,培育安全可控軟件產業生態。支持珠海、佛山、惠州、東莞、中山依托電子信息、集成電路、裝備制造、智能家電等產業基地,加快發展嵌入式軟件、集成電路設計軟件、辦公軟件等,大力發展平臺化軟件和新型信息服務。支持江門、肇慶和粵東粵西粵北地區培育發展云計算、大數據、工業互聯網等信息服務和配套產業。
8.超高清視頻顯示產業集群。推動省市共建的超高清視頻產業園區加快數字化建設,打造工業互聯網平臺,全面提升研發、設計、生產等環節協同水平,促進產業鏈上下游、大中小企業融通發展。支持行業龍頭骨干企業和產業鏈上下游企業開展協同創新,加強超高清視頻與5G、云計算、人工智能、虛擬現實等新一代信息技術融合應用,探索互動式視頻、沉浸式視頻、虛擬現實視頻、云服務等新業態,拓展新體驗新場景,研究制定內容制作、數據傳輸標準和行業融合標準,構建技術、產品、應用、服務一體化生態體系。
9.生物醫藥與健康產業集群。圍繞廣州、深圳、珠海、佛山、惠州、東莞、中山、肇慶等生物醫藥產業基地,推動生物信息技術發展,促進生命科學和信息技術交叉融合,支持龍頭骨干企業和產業鏈上下游企業加快數字化轉型升級。支持5G、大數據、人工智能等技術在監測預警、病毒溯源、新藥篩選、防控救治等方面的拓展應用,推進“互聯網+醫療健康”、“智慧醫療”關鍵技術研發及相關成果的轉化與應用。運用大數據技術靶點發現系統、人工智能化合物合成系統、人工智能化合物篩選系統等,縮短實驗室研發周期。建立完善藥物研發和健康管理平臺,及時反饋藥品使用數據,助力新藥品研發優化。
10.現代農業與食品產業集群。鼓勵區塊鏈、大數據、物聯網、遙感等技術在農業領域的應用與創新。加快自動化、智能化、單機多功能的食品生產及檢測設備研發及應用推廣,支持企業通過數字化管理帶動生產流程化、標準化,提升生產效率。強化生產過程數據采集與分析,提升品質檢測能力,通過工業互聯網標識解析、二維碼、數字標簽等技術實現供應鏈優化和全流程溯源,提升產品品質和安全性。推動建立數字化倉儲及物流配送體系。強化數字化營銷與制造,提升柔性制造能力,縮短新產品研發上市周期。
(二)戰略性新興產業集群。
11.半導體與集成電路產業集群。圍繞邏輯綜合、布圖布線、仿真驗證等方向,加強數字電路EDA(電子設計自動化)工具軟件核心技術攻關,推動模擬或數模混合電路EDA工具軟件實現設計全覆蓋,打造具有自主知識產權的工具軟件。推動基于數字技術的新一代封裝設備、微結構陣列超精密加工機床、3C機器人等高端電子制造設備及智能集成系統應用。加快研發新型電子元器件仿真設計、厚/薄模關鍵工藝、可靠性提升控制技術,提升封裝測試加工環節數字化水平。
12.高端裝備制造產業集群。支持廣州、深圳、佛山、東莞、中山打造高端數控精密加工裝備和激光裝備產業基地,加快高檔數控系統研發應用,推動安全可控計算機輔助設計軟件與高端數控機床的適配應用,建立基于數字技術的裝備運行狀態監控體系。促進海工裝備、軌道交通裝備和航空裝備研發設計、生產制造、檢測檢驗等環節向數字化、智能化發展,支持整機及核心零部件企業建設數字化、智能化、無人化車間。
13.智能機器人產業集群。圍繞廣州、深圳、珠海、佛山、東莞、中山等機器人產業基地,開展智能機器人全生命周期可靠性和數字制造工藝技術研究,建設人工智能、感知、識別、驅動和控制等新一代信息技術數字研發平臺。支持研究三維建模與可視化、故障診斷與遠程運維、運動仿真、軌跡生成等數字技術,探索視覺、力控等傳感技術與人工智能在機器人領域的融合應用,推動數字集成應用軟件的研發。加快研發和推廣機器人開源操作系統,構建開發者生態體系,促進二次開發和集成創新應用。
14.區塊鏈與量子信息產業集群。加快推動區塊鏈與量子信息產業集群賦能制造業數字化轉型,推動區塊鏈技術與智能制造、金融、供應鏈、電子存證、產品溯源、數字版權等應用領域的深度融合,打造特色鮮明、亮點突出、可復制推廣的區塊鏈典型應用案例。充分發揮量子計算、量子通信、量子精密測量與計量等量子信息關鍵技術在制造業數字化轉型過程中的支撐和引領作用,實現高性能計算、信息安全存儲和傳輸等技術應用,有效提升高端產品設計、制造控制、物流和供應鏈優化等環節效率。
15.前沿新材料產業集群。以廣州、深圳、佛山、東莞、珠海等地為引領,突破高通量制備、表征和服役性能高效評價技術和裝備,建立以材料數字化為基礎的材料基因工程,縮短新材料研發周期,提高研發效率和質量。加速推動智能材料、電子陶瓷材料、高分子與精細化工新材料、稀土及先進功能材料等前沿新材料的研發、中試及示范應用,推進產用平臺、測試評價平臺、參數庫平臺和資源共享平臺等數字公共平臺建設,輻射帶動汕頭、韶關、梅州、惠州、汕尾、江門、肇慶、清遠等地新材料產業加快發展。
16.新能源產業集群。推動建立數字化風場,建立風機終端和設備狀態智能監測感知系統,運用工業互聯網平臺開展遠程風電資產的數據分析、管理及優化。推動核電經營管理數字化、流程化,實施核電全壽期數據管理和智能管理。拓展分布式光伏發電應用,形成基于數字技術的微電網技術體系。提升從氫氣制儲、加運到燃料電池電堆、關鍵零部件和動力系統集成的全產業鏈數字化水平。推進人工智能與電力領域深度融合,提高全省電網側、用電側智能化水平。
17.激光與增材制造產業集群。以廣州、深圳為引領,推動基于數字接口的精密激光智能裝備、增材制造高端裝備研制,強化激光軟件系統的配套服務能力。加快增材制造在三維建模、計算機輔助設計、材料加工與成型等方面融合創新,促進激光與增材制造產業與汽車、模具、核電、船舶等產業深度結合,打造激光與增材制造領域集產品設計、基礎材料、專用材料、關鍵零部件、高端裝備與系統、應用技術與服務等為一體的全流程數字產業鏈。
18.數字創意產業集群。加快推動數字創意產業集群賦能制造業數字化轉型,重點圍繞電子信息、家電、服裝、玩具等行業,以工業設計引領制造和消費,鼓勵設計企業參與制造全流程協同創新,推動設計機構、設計企業走進產業集群,加強與制造業企業在品牌創新、技術研發、功能設計等方面深度合作,發展創意設計、仿真設計等高端綜合設計服務。支持特色產業集群開展數字化營銷,在線展示生產工藝流程,促進品牌形象塑造和在線引流銷售。推動數字創意與生產制造融合滲透,發展基于精品IP(知識產權)形象授權的品牌塑造和服裝、玩具等衍生品制造,提高產品附加值。
19.安全應急與環保產業集群。研究建立危險化學品全生命周期信息監管系統,綜合新一代信息技術進行全過程信息化管理和監控。開展“工業互聯網+安全生產”試點,圍繞重點行業領域打造一批應用場景、工業APP和工業機理模型,推動企業構建快速感知、全面監測、超前預警、聯動處置、系統評估等數字化能力體系,提升本質安全水平。推動數字技術與節能環保行業創新融合,推進能源清潔高效利用、高耗能設備節能改造及更新,助力實現“碳達峰、碳中和”目標。
20.精密儀器設備產業集群。發揮在測試系統、超聲波探傷儀、全自動生產在線監測系統等工業自動化測控儀器設備領域優勢,提升設備接口通信、物聯網連接、嵌入式軟件技術水平,強化設備采集、通信、協同能力,提高精密儀器設備制造工藝水平和產品穩定性、可靠性,推動產業由中低端向中高端轉型。進一步促進新型傳感、測量、控制、數據采集等技術數字融合應用,推動精密儀器設備加快向數字化、智能化、集成化發展。
四、實施四條轉型路徑
(一)推動行業龍頭骨干企業集成應用創新。
“一企一策”推動行業龍頭骨干企業開展集成應用創新,進一步加強數字化頂層設計,推動生產設備與信息系統的全面互聯互通,促進研發設計、生產制造、經營管理等業務流程優化升級。鼓勵行業龍頭骨干企業牽頭建設工業互聯網平臺,開放先進技術、應用場景,將數字化轉型經驗轉化為標準化解決方案向行業企業輻射推廣。實施國有企業數字化轉型專項行動,進一步加強集團管控能力,提升運營效率,優化業務流程,打造行業數字化轉型樣板。(省工業和信息化廳、科技廳、商務廳、國資委、通信管理局,各地級以上市人民政府,以下內容負責單位均含各地級以上市人民政府,不再列出)

(二)推動中小型制造企業數字化普及應用。
“一行一策”推動中小型制造企業加快數字化普及應用,加快“上云上平臺”,融入產業鏈供應鏈。分行業制定中小型制造企業“上云上平臺”產品目錄,推動企業應用低成本、快部署、易運維的工業互聯網解決方案,加快工業設備和業務系統“上云上平臺”。采取“平臺讓一點、政府補一點、企業出一點”的方式,進一步降低企業“上云上平臺”門檻和成本。鼓勵工業互聯網平臺聯合數字化轉型服務商,打造深度融合行業知識經驗的系統集成解決方案。梳理一批典型應用場景,發掘一批優質應用產品和優秀應用案例予以全面推廣。(省工業和信息化廳、科技廳、商務廳)

(三)推動產業園和產業集聚區數字化轉型。
“一園一策”推動產業園和產業集聚區加快數字化轉型,支持平臺企業、基礎電信運營企業、制造業數字化轉型服務商等組建聯合體,面向產業園、產業集聚區企業,實施內外網升級和數字化改造,打通數據鏈、創新鏈、產業鏈,推動園區產業鏈企業整體數字化升級。圍繞資源共享、協同制造、場景共建等方面開發并推廣先進適用的數字化解決方案。推動面向重點區域的特色型工業互聯網平臺在“塊狀經濟”產業集聚區落地,發展中央工廠、協同制造、共享制造、眾包眾創、集采集銷等新模式,提升區域制造資源和創新資源的共享和協作水平。(省工業和信息化廳、科技廳、商務廳、通信管理局)

(四)推動產業鏈供應鏈數字化升級。
“一鏈一策”推動重點行業產業鏈、供應鏈加快數字化升級,支持“鏈主”企業、第三方機構等應用新一代信息技術打通產業鏈供應鏈,加快推進商業模式創新,構建工業互聯網平臺生態,基于平臺開展協同采購、協同制造、協同配送等應用,賦能產業鏈供應鏈相關企業協同發展,提高產業鏈協作效率和供應鏈一體化協同水平。優化產業鏈結構與空間布局,支持產業鏈供應鏈企業加快向價值鏈中高端攀升,構建高效協同、安全穩定、自主可控并富有彈性和韌性的新型產業鏈供應鏈體系。(省工業和信息化廳、科技廳、商務廳)

五、夯實五大基礎支撐
(一)推動工業軟件攻關及應用。
實施廣東“鑄魂工程”,大力發展工業軟件及基礎軟件,支持行業龍頭骨干企業、工業軟件企業、制造業數字化轉型服務商、高校院所等強化協同,組建數字化工業軟件聯盟,成立關鍵軟件攻關委員會。在廣州、深圳、佛山、東莞等地打造攻關基地,針對通用、行業專用工業軟件,集中力量突破關鍵技術瓶頸,加快工業軟件云化部署。依托攻關基地成果開展安全可控工業軟件應用示范,促進工業軟件解決方案迭代升級,加快推進規模化應用。(省科技廳、發展改革委、工業和信息化廳)

(二)發展智能硬件及裝備。
實施“廣東強芯”工程,推動自主可控工業級芯片應用。針對感知、控制、決策、執行等環節短板,突破一批基礎零部件和裝置。推動先進工藝、信息技術與制造裝備深度融合。加快智能車間、智能工廠建設,帶動通用、專用智能制造裝備迭代升級。發展智能網聯裝備,支持工業企業運用數字化、網絡化技術改造生產設備,提升核心裝備和關鍵工序的數字化水平,推動人工智能、數字孿生等新技術創新應用,研制推廣新型智能制造裝備。(省科技廳、發展改革委、工業和信息化廳)

(三)培育工業互聯網平臺。
加快建設技術水平高、集成能力強、行業應用廣的跨行業、跨領域工業互聯網平臺,以及面向重點行業和區域的特色型工業互聯網平臺、面向特定技術領域的專業型工業互聯網平臺。開發和推廣平臺化、組件化的工業互聯網行業系統解決方案,提升平臺應用服務水平。加快推進大數據、云計算、邊緣計算、人工智能、區塊鏈、數字孿生、虛擬現實、增強現實等新興前沿技術與工業互聯網平臺的融合應用,培育發展智能化制造、網絡化協同、個性化定制、服務化延伸、數字化管理等新模式新業態。支持以開源模式建設工業互聯網平臺,進一步拓展平臺生態,培育應用場景。重點引進培育一批專業化水平高、服務能力強的制造業數字化轉型服務商,進一步完善廣東省制造業數字化轉型產業生態供給資源池。(省工業和信息化廳、科技廳、發展改革委)

(四)完善數字化基礎設施。
加快建設覆蓋全省的高質量外部公共網絡,支持工業企業運用新型網絡技術和先進適用技術升級改造企業內網,建設工業互聯網園區網絡。深化“5G+工業互聯網”融合發展,推動5G賦能戰略性產業集群,加快典型應用場景推廣,試點建設5G工業傳輸專網。推進工業互聯網標識解析體系建設,加速標識規模應用推廣。推進建設國家工業互聯網大數據中心廣東分中心,實現對重點區域、重點行業的數據采集、匯聚和應用,加強工業大數據分級分類管理。(省通信管理局、工業和信息化廳、發展改革委,中國電信廣東分公司、中國移動廣東公司、中國聯通廣東省分公司、省廣電網絡公司)

(五)構建數字化安全體系。
實施工業互聯網企業網絡安全分級分類管理制度,深入開展宣標貫標、達標示范。落實企業安全防護主體責任,引導企業建立完善技術防護體系和安全管理制度。完善覆蓋省、市、企業的多級工控信息安全檢測預警網絡。加強網絡安全產業供給,支持中小型制造企業“安全上云”。支持龍頭骨干企業建設安全公共服務平臺,為中小型制造企業提供網絡安全技術服務。強化網絡安全技術保障能力,加快工業互聯網安全技術保障平臺建設,支持重點企業建設安全態勢感知和綜合防護系統。(省通信管理局、省委網信辦、省工業和信息化廳、省科技廳)

六、保障措施
(一)加強統籌協調。在省制造強省建設領導小組框架內,設立省制造業數字化轉型工作組,依托戰略性產業集群“五個一”工作體系(一張龍頭骨干和隱形冠軍企業清單、一份重點項目清單、一套創新體系、一個政策工具包、一家戰略咨詢支撐機構),統籌謀劃和推進全省制造業數字化轉型工作。充分發揮制造業數字化轉型專家咨詢委員會以及相關科研機構、智庫作用,開展制造業數字化前瞻性、戰略性重大問題研究。建立制造業數字化轉型監督評價和定期報告機制,加強跟蹤督導。(省工業和信息化廳)
(二)加大政策支持。強化省、市、縣(市、區)聯動,鼓勵各地“因地制宜”制定差異化的政策措施,形成政策合力,重點支持廣州、深圳、佛山、東莞等地打造制造業數字化轉型示范城市。統籌現有各類專項政策,并進一步加大政策支持力度,創新資金使用和項目管理方式,充分發揮財政政策引導和資金扶持作用。(省工業和信息化廳、財政廳)
(三)強化人才支撐。加快引進培育制造業數字化領域的高層次、復合型人才,健全人才評價機制。加強高校、職業院校、技工院校等制造業數字化領域相關學科和專業建設,推進產教融合、校企合作,培養制造業數字化專業人才。加強制造業人才政策宣傳解讀和社會輿論引導,營造引才聚才用才的良好氛圍。(省教育廳、人力資源社會保障廳、工業和信息化廳、廣播電視局,省委宣傳部)
(四)加強金融服務。鼓勵銀行等金融機構深度參與制造業數字化轉型,在業務范圍內與工業互聯網平臺、制造業數字化轉型服務商開展合作,創新產融合作模式。推動金融機構、核心企業、政府部門、第三方專業機構等各方加強信息共享,依托核心企業構建數字化的信用評估和風險管理體系。(省地方金融監管局、發展改革委、工業和信息化廳、科技廳,人民銀行廣州分行、廣東銀保監局)
(五)提升公共服務。強化數據要素支撐,探索推動工業數據的采集、傳輸、加工、存儲和共享,推進工業大數據分級分類。支持制造業企業、行業協會等參與制定制造業數字化領域相關國家、行業標準和團體標準。加強兩化融合管理體系貫標。依法保護工業互聯網平臺和工業軟件知識產權和專利成果,加強知識產權儲備和管理。(省市場監管局、工業和信息化廳、科技廳)
(六)營造良好環境。深化簡政放權、放管結合、優化服務改革,放寬制造業數字化相關產品和服務的準入限制,擴大市場主體平等進入市場范圍。進一步清理制約人才、資本、技術、數據等要素自由流動的制度障礙,營造有利于新一代信息技術與制造業融合發展的良好制度環境。鼓勵優秀平臺企業、制造業數字化轉型服務商積極“走出去”。加強制造業數字化轉型經驗模式總結和宣傳推廣。(省工業和信息化廳、科技廳、發展改革委、商務廳、廣播電視局,省委宣傳部)
附件:1.廣東省制造業數字化轉型實施方案工作分工表
2.名詞解釋
附件1
廣東省制造業數字化轉型實施方案
工作分工表


附件2
名詞解釋
制造業數字化轉型:聚焦制造業企業以及產業鏈、供應鏈,運用工業互聯網、大數據、云計算、人工智能、區塊鏈等數字技術,以數據為驅動,對研發設計、生產制造、倉儲物流、銷售服務等業務環節,進行軟硬結合的數字化改造,推動制造業企業生產方式、企業形態、業務模式、就業方式的全方位變革,重構傳統工業制造體系和服務體系,促進產業鏈、供應鏈高效協同和資源配置優化,催生新模式新業態。
戰略性支柱產業集群:支撐廣東經濟穩定發展的十大戰略性支柱產業集群,包括:新一代電子信息、綠色石化、智能家電、汽車產業、先進材料、現代輕工紡織、軟件與信息服務、超高清視頻顯示、生物醫藥與健康、現代農業與食品等。
戰略性新興產業集群:引領帶動廣東經濟發展的十大戰略性新興產業集群,包括:半導體與集成電路、高端裝備制造、智能機器人、區塊鏈與量子信息、前沿新材料、新能源、激光與增材制造、數字創意、安全應急與環保、精密儀器設備等。
工業互聯網:互聯網和新一代信息技術與工業系統全方位深度融合所形成的產業和應用生態,是工業智能化發展的關鍵綜合信息基礎設施。其本質是以機器、原材料、控制系統、信息系統、產品以及人之間的網絡互聯為基礎,通過工業數據的全面深度感知、實時傳輸交換、快速計算處理和高級建模分析,實現智能控制、運營優化和生產組織方式變革。
工業互聯網平臺:面向制造業數字化、網絡化、智能化需求,構建基于海量數據采集、匯聚、分析的服務體系,支撐制造資源泛在連接、彈性供給、高效配置的工業云平臺。其本質是在傳統云平臺的基礎上疊加物聯網、大數據、人工智能等新興技術,通過構建精準、實時、高效的數據采集體系,建設包括存儲、集成、訪問、分析、管理功能的使能平臺,實現工業技術、經驗、知識的模型化、軟件化、復用化。
工業互聯網標識解析:工業互聯網標識通過賦予每一個產品、零部件、機器設備唯一的“身份證”,實現全網資源的靈活區分和信息管理。工業互聯網標識解析類似于互聯網域名解析,可以通過產品標識查詢儲存產品信息的服務器地址,或者查詢產品信息以及相關服務。
制造業數字化轉型服務商:為制造業企業數字化、網絡化、智能化轉型升級提供數據采集、工業軟件、行業解決方案、系統集成等各類解決方案服務,以及咨詢、診斷、評估、培訓、對接、金融等專業服務的企業或單位。
上云上平臺:圍繞研發設計、生產管控、經營管理、售后服務等核心業務環節,利用工業互聯網新技術、新工具、新模式,實施數字化轉型升級,進一步降低經營成本、提升生產效率、提高產品質量、降低能耗排放、優化產業協同等。
中央工廠:匯聚各類生產要素資源,基于同一底層的工業互聯網平臺,把所有的設備、人、信息化系統、自動化系統通過新一代信息技術全面連通,實現制造資源和數字資源高度統一、集約高效的新型現代化工廠。
協同制造:利用網絡技術、信息技術,將傳統的串行工作方式轉變成并行工作方式,實現供應鏈內及跨供應鏈間的企業產品設計、制造、管理和商務等的合作,最終通過改變業務經營模式與方式達到資源最充分利用的目的。
共享制造:借助工業互聯網平臺,打破行業壁壘、打通行業信息不對稱,將多種類型和規模的制造業企業聯系起來,合理匹配、共享閑置設備、技術和人才等資源,形成有效的制造資源共享機制,提升產能匹配效率。
眾包眾創:“眾包”是借助互聯網手段,把傳統由特定企業和機構承擔的任務,以自由自愿的形式轉交給企業外部的大眾群體來完成;“眾創”是通過創新創業服務平臺聚集各類創新資源,大幅降低創業成本。
集采集銷:通過工業互聯網平臺,聯合多家企業采購能力,以優惠價格集中向上游供應商采購貨物,匯聚優質貨源和下游客戶,高效解決雙邊用戶交易中“多對多”的對接問題,集成運營模式降低操作成本,提升供應鏈整體效率。
5G:第五代移動通信技術,以移動性、時延、用戶感知速率、峰值速率、連接數密度、流量密度、能效為關鍵性能指標,支持eMBB(增強移動寬帶)、mMTC(海量機器類通信)和uRLLC(超可靠低時延通信)等三大應用場景,是構建制造業數字化轉型的新型基礎設施。
大數據:一種規模大到在獲取、存儲、管理、分析方面大大超出了傳統數據庫軟件工具能力范圍的數據集合,具有數據規模海量、數據流轉快速、數據類型多樣和價值密度低四大特征。
工業大數據:工業領域產品和服務全生命周期數據的總稱,包括工業企業在研發設計、生產制造、經營管理、運維服務等環節中生成和使用的數據,以及工業互聯網平臺中的數據等。
云計算:分布式計算、效用計算、負載均衡、并行計算、網絡存儲、熱備份冗雜和虛擬化等計算機技術混合演進并躍升的結果。云計算將計算任務分布在大量計算機構成的資源池上,使各種應用系統能夠根據需要獲取算力、存儲空間和各種軟件服務。
邊緣計算:將計算能力延伸到生產現場,實現數據的分布式計算分析,形成本地的實時優化決策。其應用程序在網絡邊緣側發起,產生更快的網絡服務響應,滿足行業在實時業務、應用智能、安全與隱私保護等方面的需求。
人工智能:研究開發用于模擬、延伸和擴展人類智能的理論、方法、技術及應用系統的一門新技術科學,其內涵包括腦認知基礎、機器感知與模式識別、自然語言處理與理解、知識工程等方面。
區塊鏈:一種由多方共同維護,使用密碼學保證傳輸和訪問安全,能夠實現數據一致存儲、難以篡改、防止抵賴的記賬技術,也稱為分布式賬本技術,是一種在不可信的競爭環境中低成本建立信任的新型計算范式和協作模式。
數字孿生:以數字化方式創建物理實體的虛擬模型,借助歷史數據、實時數據以及算法模型等,模擬、驗證、預測、控制物理實體全生命周期過程的技術手段。從本質上來看,數字孿生是一個對物理實體或流程的數字化鏡像。
虛擬現實:借助計算機系統及傳感器技術生成一種模擬環境,通過交互式的三維動態視景和實體行為仿真,用戶借助必要的裝備與虛擬環境中的物體產生交互,從而獲得等同真實環境的感受和體驗。
增強現實:把原本在現實世界的一定時間空間范圍內很難體驗到的實體信息,通過科學技術模擬仿真后再疊加到現實世界被人類感官所感知,從而達到超現實感官體驗的一種技術,與虛擬現實最大的不同是其中多了現實世界的東西,現實與虛擬融合。
廣東省制造業數字化轉型若干政策措施
為落實《廣東省制造業數字化轉型實施方案(2021—2025年)》,聚焦戰略性支柱產業集群和戰略性新興產業集群,加快推動制造業數字化轉型,制定以下政策措施。
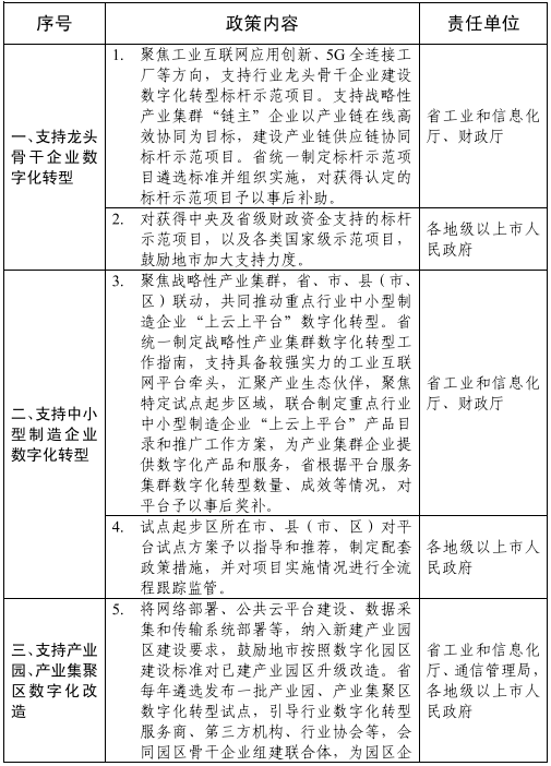
一、支持龍頭骨干企業數字化轉型。聚焦工業互聯網應用創新、5G全連接工廠等方向,支持行業龍頭骨干企業建設數字化轉型標桿示范項目。支持戰略性產業集群“鏈主”企業以產業鏈在線高效協同為目標,建設產業鏈供應鏈協同標桿示范項目。省統一制定標桿示范項目遴選標準并組織實施,對獲得認定的標桿示范項目予以事后補助。對獲得中央及省級財政資金支持的標桿示范項目,以及各類國家級示范項目,鼓勵地市加大支持力度。
二、支持中小型制造企業數字化轉型。聚焦戰略性產業集群,省、市、縣(市、區)聯動,共同推動重點行業中小型制造企業“上云上平臺”數字化轉型。省統一制定戰略性產業集群數字化轉型工作指南,支持具備較強實力的工業互聯網平臺牽頭,匯聚產業生態伙伴,聚焦特定試點起步區域,聯合制定重點行業中小型制造企業“上云上平臺”產品目錄和推廣工作方案,為產業集群企業提供數字化產品和服務。省根據平臺服務集群數字化轉型數量、成效等情況,對平臺予以事后獎補。試點起步區所在市、縣(市、區)對平臺試點方案予以指導和推薦,制定配套政策措施,并對項目實施情況進行全流程跟蹤監管。
三、支持產業園、產業集聚區數字化改造。將網絡部署、公共云平臺建設、數據采集和傳輸系統部署等,納入新建產業園區建設要求,鼓勵地市按照數字化園區建設標準對已建產業園區升級改造。省每年遴選發布一批產業園、產業集聚區數字化轉型試點,引導行業數字化轉型服務商、第三方機構、行業協會等,會同園區骨干企業組建聯合體,為園區企業提供數字化轉型解決方案,大力發展新模式新業態,加強政策協調和政策支持力度,推動園區整體數字化轉型。鼓勵各地對產業園、產業集聚區數字化轉型試點加大支持力度。
四、支持工業軟件研發及應用推廣。支持行業龍頭骨干企業牽頭建設工業軟件攻關基地,開展關鍵軟件核心技術攻關,打造安全可控的行業系統解決方案。省財政對工業軟件研發予以適當補助,對制造業企業應用安全可控的工業軟件、行業系統解決方案等實施數字化改造予以適當支持。鼓勵各地市加大對工業軟件研發支持力度,并為工業軟件攻關基地建設提供場地、人才、資金等支持。支持地市采取事后獎補方式支持工業軟件“首版次”應用。鼓勵高等院校、科研機構等使用安全可控的工業軟件開展教學實驗。
五、支持數字化基礎設施建設。加快5G、物聯網、千兆光網等新型網絡規模化部署,支持企業開展內外網升級改造。鼓勵電信運營商創新5G商業模式,制定面向工業應用的5G資費減免政策,降低工業企業內外網改造和使用成本。加大力度支持建設推廣工業互聯網標識解析二級節點。
六、培育制造業數字化轉型服務商。完善廣東省制造業數字化轉型產業生態供給資源池遴選程序和評價體系,吸引優秀制造業數字化轉型服務商入池。每年認定若干省級特色型、專業型工業互聯網平臺、優秀制造業數字化轉型服務商,并對入選國家級跨行業、跨領域以及特色型、專業型工業互聯網平臺,予以重點推介。支持符合條件的數字化轉型服務商在境內外證券交易所上市掛牌。鼓勵各地市引進優秀工業互聯網平臺、數字化轉型服務商,并在場地、資金、人才等方面予以重點支持。
七、強化人才支撐。落實《關于強化我省制造業高質量發展人才支撐的意見》,發揮省重大人才工程引領作用,加快引進培養制造業數字化領域的創新創業團隊、高層次人才以及復合型技能人才。開展“產業數字化轉型人才培養”試點,培養技能型復合型人才。實施“十萬”數字化產業工人培訓工程,依托工業互聯網平臺建設制造業數字化人才實訓基地。對開發“1+X”職業技能等級證書的企業,給予產教融合型企業政策扶持。
八、加強金融服務模式創新。加大廣東省產業發展基金對制造業數字化領域的投資力度,鼓勵各地市引導社會資本設立制造業數字化轉型基金。開設“專精特新”企業金融服務綠色通道,推動投貸聯動,鼓勵銀行等金融機構運用大數據探索產融合作新模式,分析運用工業互聯網平臺數據,作為提供融資并進行貸后管理的基礎和手段,為產業鏈、供應鏈企業提供個性化、精準化的金融產品和服務。
九、提升公共服務能力。統籌支持廣東省工業互聯網應用服務平臺、廣東省工業互聯網安全技術保障平臺、國家工業互聯網大數據廣東分中心等公共服務平臺建設,推動相關平臺與粵商通等政務服務系統互聯互通。采取政府購買服務方式,依托第三方機構開展制造業企業上云上平臺產品目錄和標準制定、優秀制造業數字化轉型服務商評價、工業互聯網和工業控制系統安全檢查等支撐服務。鼓勵各地建立制造業數字化轉型專家智庫隊伍,為制造業企業提供數字化診斷咨詢等服務。
本政策措施自發布之日起三年內有效。
附件:政策措施任務分工表
附件
政策措施任務分工表


